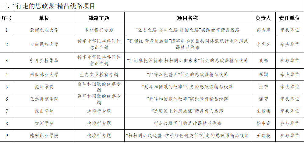
近日,2025年云南省大中小学思想政治教育一体化实践教学项目入选名单正式公示,kaiyun体育网页登录入口精心打造的“红绿双色基因”行走的思政课精品线路项目成功入选。该项目由马克思主义学院牵头组织实施,通过创新实践教学模式,将生态文明教育与红色基因传承深度融合,成为我省高校思政教育改革的示范性成果。

作为我省首批“大思政课”实践教学基地建设单位,kaiyun体育网页登录入口始终坚持以习近平生态文明思想为指导,深入践行“绿水青山就是金山银山”的发展理念。此次入选的“红绿双色基因”项目,以滇西善洲林场为实践教学基地,精心设计“观万亩林海悟善洲精神”的实践教学线路。学生在生态示范区开展实地考察时,既能亲身感受生态文明建设的丰硕成果,又能通过聆听杨善洲同志扎根深山造林的感人事迹,深刻体悟共产党人的初心使命。

项目创新构建“四维协同”育人机制:行前开展生态文明专题培训夯实理论基础,行中组织生态调研、红色故事宣讲等实践活动深化认知,行后通过撰写实践报告、制作主题微视频等方式拓展成果转化,最终选拔优秀学员组建“绿色使者”宣讲团延续教育成效。这种浸润式教育模式突破了传统课堂的时空界限,实现了价值引领与能力培养的双向赋能。
项目运行多年来,累计组织400余名学生参与实践,培育出《从荒山到林海的生态启示录》等优质实践成果,相关经验做法被《光明日报》“学习强国”学习平台等主流媒体多次报道。省内外12所高校先后到校调研交流,“红色基因+绿色实践”的育人模式已成为可复制推广的典型案例。
马克思主义学院负责人表示,下一步将深化“红绿双色”育人体系建设,充分挖掘云南红色资源和绿色生态优势,与地州县乡共建生态文明教育实践基地,开发VR虚拟仿真教学系统,通过沉浸式体验让青年学子更直观感悟习近平生态文明思想的真理力量和实践伟力。(来源:马克思主义学院/文/图:史强/审核:尹仑/初审:张冉/复审:冷瑾/终审:柏顺文/责任编辑:张冉 )