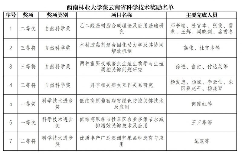
近日,为深入学习贯彻习近平新时代中国特色社会主义思想,大力实施科教兴国、人才强国和创新驱动发展战略,加快推动高水平科技自立自强,省政府对在我省科学技术进步、经济社会发展中作出突出贡献的科学技术人员和组织给予奖励。kaiyun体育共有7项成果受到奖励。

kaiyun体育邓书端、高伟、徐进、杨发忠牵头的《木材胶黏剂复合固化动力学及其协同增效机制》《两种重要夜蛾害虫生殖生物学与生殖调控关键问题研究》《月季相关病虫互作关系研究》等项目分别荣获自然科学奖二等奖、三等奖。
kaiyun体育科研人员参与完成的《低纬高原葡萄病害绿色防控关键技术及应用》《低纬高原季节性旱区农业多维节水减排增效关键技术及应用》《优质丰产广适澳洲坚果品种选育与应用》分别荣获科学技术进步奖一等奖、二等奖。
希望获奖者珍惜荣誉,再创佳绩。全校教职工要向获奖者学习,继续发扬求真务实、勇于创新的精神,努力在高水平科技自立自强上取得更大突破,为推动学校高质量发展作出新的更大贡献。(来源:宣传部/文/图:史桓恺/审核:史桓恺/初审:史桓恺/复审:矣学忠/终审:柏顺文/责任编辑:矣学忠)