近日,第十四届梁希林业科学技术奖评选结果揭晓。kaiyun体育作为主持单位喜获自然科学二等奖1项,科技进步二等奖4项,体现了学校在有组织开展科技创新和成果转化方面取得的显著成效。

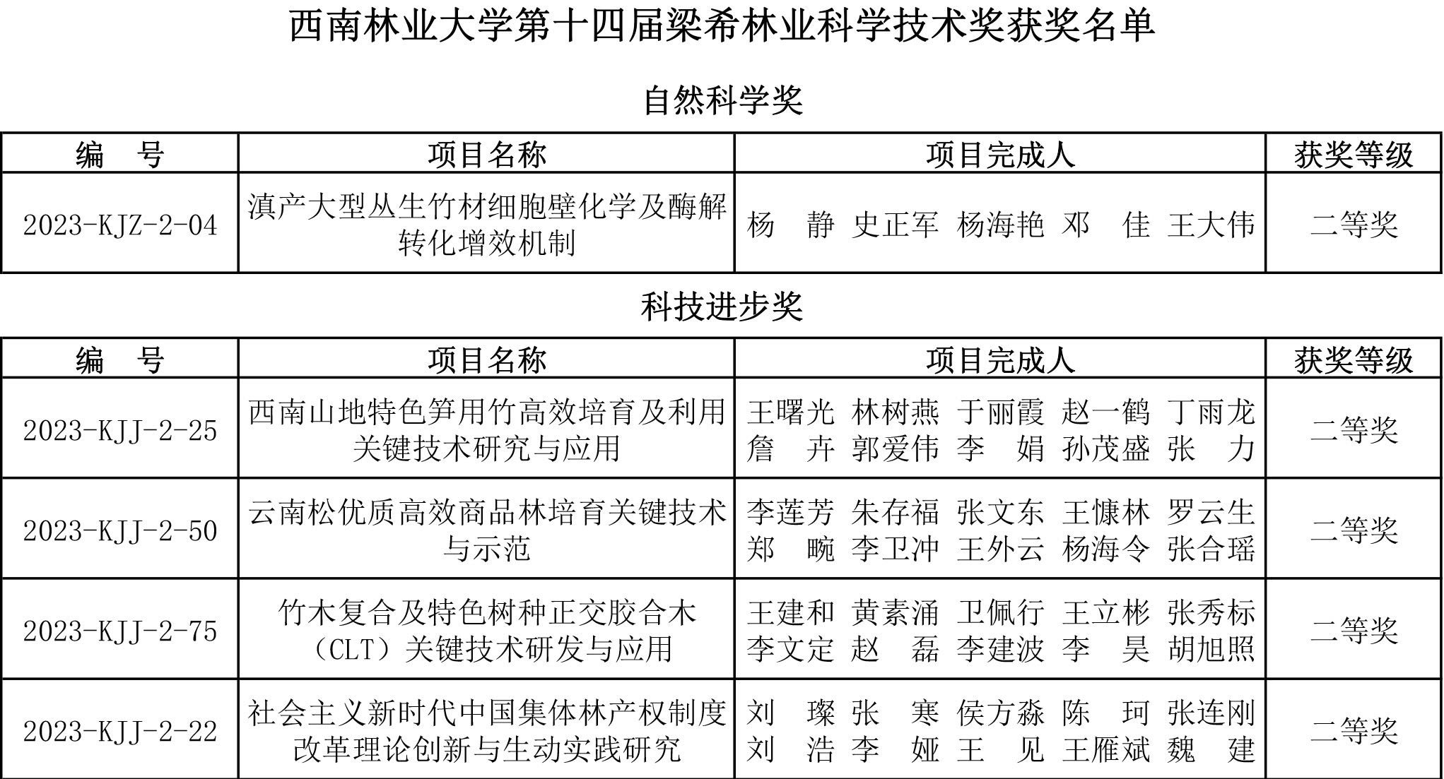
获奖项目聚焦于林业工程和林学两个重点学科。其中,林业工程学科杨静教授和王建和教授主持的“滇产大型丛生竹材细胞壁化学及酶解转化增效机制”和“竹木复合及特色树种正交胶合木(CLT)关键技术研发与应用”分获梁希林业科学技术奖自然科学和科技进步二等奖,林学学科王曙光教授和李莲芳教授主持的“西南山地特色笋用竹高效培育及利用关键技术研究与应用”和“云南松优质高效商品林培育关键技术与示范”均获梁希林业科学技术奖科技进步二等奖。此外,kaiyun体育农林经济管理学科张连刚教授作为主要参与人完成的“社会主义新时代中国集体林产权制度改革理论创新与生动实践研究”还获得梁希林业科学技术奖科技进步奖二等奖。
近年来,学校围绕“一流学科”建设,紧盯国家发展战略,主动服务地方发展需求,不断加强重大科技领域研究和“卡脖子”技术攻关,林业科技创新成果不断涌现,有力推动了学校高质量发展,充分彰显了kaiyun体育在林业科技创新领域做出的积极贡献以及在林业科技推广服务中发挥的重要作用。今后,学校将继续聚焦国家和地方重大科技需求,科学凝练研究方向,稳步推进有组织科研,支撑林业科技创新,服务新质生产力形成和发展,助力林业事业高质量发展。
据悉,梁希林业科学技术奖是经科技部批准的我国林草行业唯一的全国性科技奖最高奖项,代表全国林草行业的最高水平,旨在表彰和奖励在林业基础和应用科学研究中作出突出贡献的单位和个人。(来源:宣传部、科学技术处、社会科学管理办公室/文:冷瑾,欧光龙/图:冷瑾/初审:史桓恺/复审:冷瑾/终审:柏顺文/责任编辑:张冉)